旧政権崩壊で戦火受難報われた
旧政権崩壊で戦火受難報われた。そう思ってもらえるなら、自衛隊まで派遣したかいがあったというものかな。北朝鮮も解放した方が良いんじゃないんの、一時的な武力行使を伴うとしても。
肥満女性は「死亡リスクが高い」
肥満女性は「死亡リスクが高い」。やっぱり肥満は良くないのね。でも女性だけに相関関係が認められるということが謎だね。確か乳ガンも相関関係があったはずなので、やっぱり脂肪細胞が出す女性ホルモンと何らかの関係があるのかなぁ。
HT対応の「モバイルPentium 4」発表
インテル、HT対応の「モバイルPentium 4」発表 - 2.66〜3.20GHzまで。おお、モバイルまでHTかぁ。HTなPentium双発マザーにLinuxのsmpカーネルを入れると4発に見えたような...。
PowerBook G5 to use Liquid Cooling?
AppleInsiderでPowerBook G5に水冷システム採用かという記事。PowerMac G5の巨大なヒートシンクを見ると、さもありなんと思う。静かだけどねぇ。
Athlon 64対応のWindows XP、β版リリース
Athlon 64対応のWindows XP、β版リリース。お、Athlon 64のベンチマークと仕様も出たことだし、そろそろ本格化?
PDFをフリーソフトで「快適に」作る
PDFをフリーソフトで「快適に」作る。フリーじゃないけど、Mac OS Xは普通に「印刷」からPDFが吐けるので必要性を感じたことが無いなぁ。ちゃんとしたレイアウトとかしおりを作りたければInDesignとか使っちゃうし […]
SSLは「ウイルスの最後の隠れ家の1つ」
SSLは「ウイルスの最後の隠れ家の1つ」と指摘する独WebWasher。SSLがあると、トンネルが掘れるからねぇ、ネットワーク管理者に気づかれずに。
第2回 無償DBMSのPostgreSQL(2)
無償DBMSのPostgreSQL(2)。クラスタリングも出来るようになってきたし、PostgreSQLはまだまだ伸びるなぁ、きっと。
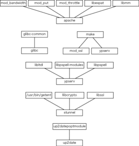
Red Hat Linuxに最新のアップデートをあてる
Red Hat Linuxに最新のアップデートをあてる方法をアップロードしました。インストール直後の状態は非常に脆弱で、そのままThe Internetに接続すればワームやウイルスに感染するまで1日とかかりません。7.0 […]
フジ社長、女子アナの不祥事に苦言
芸能TOP > 芸能ニュース" href="http://www.nikkansports.com/ns/entertainment/p-et-tp0-030923-0007.html">フジ社長、女子アナの […]



