macOSでOCRしたい(macocrコマンドにした)
macOSでOCRしたいのでPythonを書いたけど、自分の手元でもいちいちそのディレクトリに移動するのが面倒になったので、パッケージにしました。 以下でインストールできるはず。 使いかたはこれ。 実行すると、指定したo […]
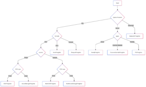
g2cをアップデートした
昨夜思い付いてたんだけど、そのまま寝ちゃったので、今日になって実装した。0.1.0は単にGremlinクエリをCypherクエリに変換するだけだったんだが、ソースコードファイルからGremlinクエリを検出して、Cyph […]
Translations from Gremlin to Cypher
GremlinクエリをCypherクエリに変換出来ないかなぁと調べているんだけど、まずサンプルが無いとどうにもならんので集めた。以下のように記述してあります。 日本語の説明 [Explanation in English […]
AGEFreighter 0.8.0リリース
新機能の追加は無いけれど、unittestとcoverageを導入して、潜在的なバグのパスを潰したりした0.8.0をリリースした。unittestはAGEFreighter / CSVFreighter / MultiC […]
parasyncリリースした
弊ブログの「rsyncを高速に」や「Azureに構築したrsyncサーバにparsyncfpでバックアップする」で繰り返し触れていることだけども、rsyncをそのまま使うと遅い。で、parsyncfpを使うなり、azco […]
Phorganizeも作り直した
GitHubとPyPIに放流した。 こういう状態になっているディレクトリを コマンド一発実行すると こうしてくれるやつです。 25年分の写真データをこれで管理し続けてますw インストールはbrewで。
Tapo Streamerを作り直した
追記(2025.02.16):OpenCVベースでSegfaultが出まくるため、後日書き直します。 PySimpleGUIのライセンスが厳しくなったけど、tcl/tk 9.xへの対応が遅れていて旧・Tapo-Strea […]
RHEL10にpodman composeが無い
いや、RHEL9にも無いのでEPELから持ってくるわけだが、RHEL10用のEPELレポはあるものの、そこにはpodman composeパッケージが無い。ひょっとすると、RHEL10ではpodman composeが違 […]
RHEL10 Public BetaのドキュメントをRAGりたい
今年はRHEL10のリリースなので、9をスキップした自宅鯖を更新しないとならない。ドキュメントが既に出揃ってるが、業務としてやっていた昔のように全部に目を通しておく必要はなく、自宅鯖の更新に関連するところだけサクサクと調 […]
AGEFreighter 0.7.0リリース
MultiAzureStorageFreighterクラスを追加しました。このクラスがAGEFreighterの大本命で、巨大な複数のCSVファイルから、Azure Database for PostgreSQL + A […]
娘ちゃんの作業机を作った
買ったまま納戸に置いてあった24mm厚の板にサンダーかけてアクリル塗装して400番かけて、M4鬼目でモノタロウで買った脚を付けただけだけど、娘ちゃんも穴開けとかやったので「自分の机」です。 白黒どっちにするかちょっと迷っ […]
カワセミは近寄れない
追記(2025.02.10)7羽は確実にいますね。 かつて日本一汚い川だった春木川でカワセミが見られるようになってだいぶ経つ。ここ数日散歩しながら撮影したところ、4羽は確実、5羽いるかも?ということが分かった上、春木川だ […]
AGEFreighter 0.6.1リリース
もっぱらドキュメント(README)を書き直すのと、ダミーデータを生成し直してパッケージに含めるようにするのと、使い方を分かりやすく作業をゴリゴリやっただけで、コードそのものはそれほどイジってないんだけども0.6.1とし […]
Average relation size of Apache AGE
I recognize that TOAST can store the data in an efficient way. And I tested some large data, 8.9 billion recor […]
C105は2本書きました
いつもは次のコミケの前に公開するんだけど、C105の『らぼちっく;げーと』が完売してしまったとのことなので、書いた2本を公開。 「か式巣箱」の設計図については、既に公開してあるのでそちらを参照してください。 「か式巣箱」 […]
dotfilesにした
Macを数ヶ月に1回程度の頻度でクリーンインストールするので、シェルスクリプトその他でインストール後の設定を自動化していたけど、色々動かなくなってしまったので作り直して、GitHubに放流した。 ポイントは以下。 メイン […]
天球上の巡回セールスマン問題
大晦日にも撮影したけれど、UnistellarのOdysseyで撮影する際に、東の空を撮影して、西の空を撮影して、また東の空に戻って、となると、いくら自動で天体を導入してくれるとはいえ、鏡筒の移動に時間がかかります。もち […]






















